日期:2025-12-16 阅读(696) 发布:康达检测
关于发布《城镇污水处理厂污染物排放标准》(GB 18918-2002)修改单的公告

为贯彻《中华人民共和国环境保护法》《中华人民共和国水污染防治法》,防治水污染,改善生态环境质量,现批准《城镇污水处理厂污染物排放标准》(GB 18918-2002)修改单为国家水污染物排放标准修改单,并由生态环境部与市场监管总局联合发布。
依据有关法律规定,以上标准修改单具有强制执行效力。
以上标准修改单自2026年3月1日起实施。修改单内容可在生态环境部网站(http://www.mee.gov.cn)查询。
特此公告。
(此公告业经国家市场监督管理总局邓志勇会签)
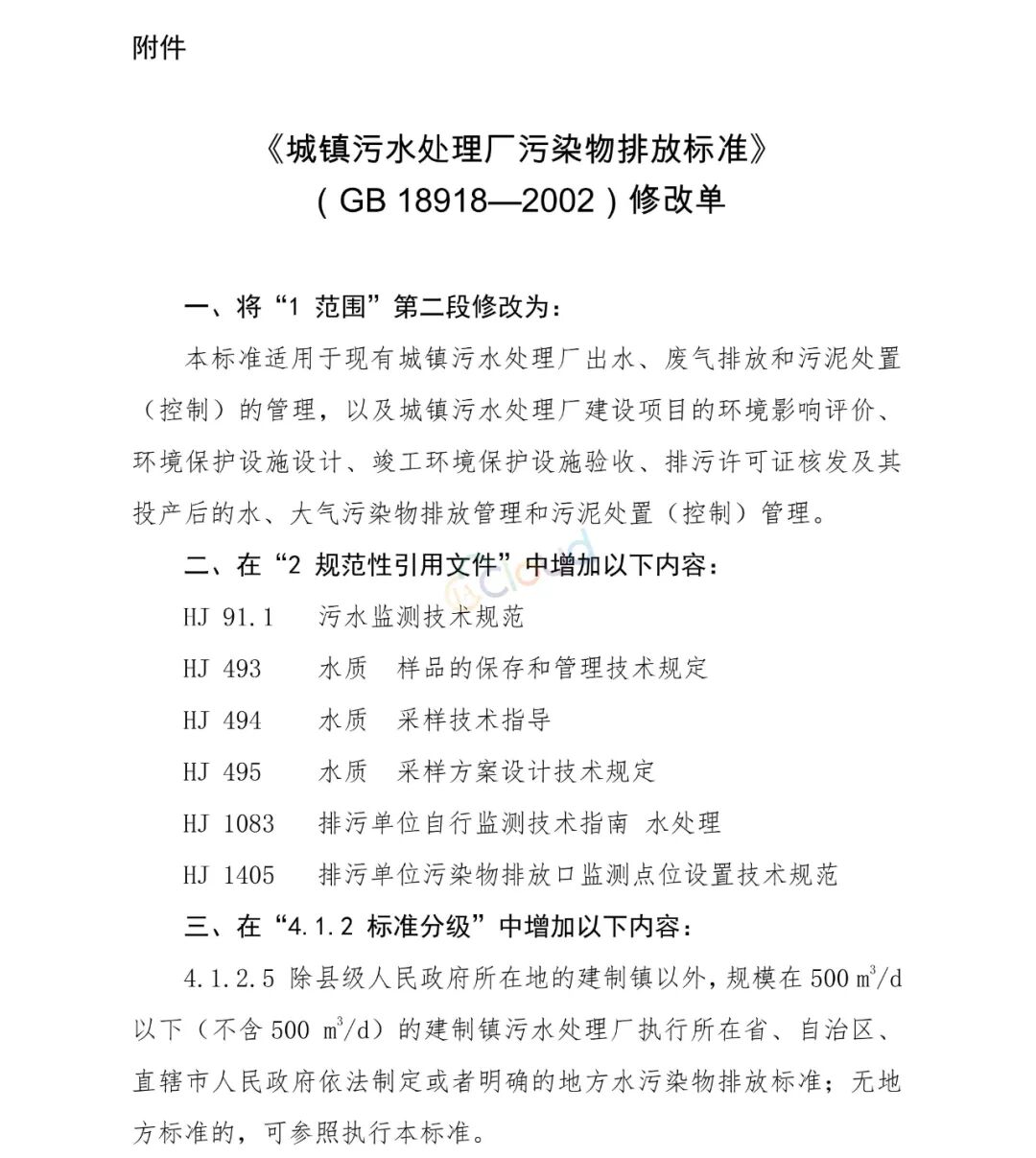
附件:《城镇污水处理厂污染物排放标准》(GB 18918-2002)修改单
生态环境部
2025年11月4日
生态环境部办公厅2025年11月6日印发
来源:生态环境部
稳健发展
资质荣誉
高素质人才
检测实验室
客户信赖